
在棉花D03号染色体发现短季棉育种历程中受到人工选择的早熟候选基因
近日,《植物生物技术》杂志在线发表了BEAT365英国官网喻树迅院士团队最新成果。该研究利用收集的436份国内外变异广泛的陆地棉材料,采用全基因组重测序方法,构建了群体的SNP 变异图谱,揭示陆地棉早熟遗传机制。
棉花是世界上重要的经济作物。我国人多地少,粮棉争地矛盾突出,培育优质、丰产、抗逆和早熟的短季棉品种,提高粮棉的生产综合效益,已成为我国棉花育种和栽培的研究方向。在棉花早熟性的改良的过程中,育种家积累了大量优良的早熟棉育种材料。
通过多年多点调查群体早熟相关性状并结合全基因组重测序数据,鉴定短季棉在现代育种过程中的受选择位点和基因,为将来棉花品种改良提供理论依据。
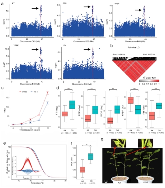
在研究过程中,喻树迅团队通过对包含136份早熟棉资源在内的356份陆地棉材料进行深度重测序,并结合公共数据库中的80份陆地棉材料共获得了10118884个高质量的SNPs。在河南安阳、新疆石河子和湖北黄冈通过多年多点对群体的7个早熟性相关性状调查,多个环境的表型数据表明早熟性存在广泛的遗传变异。
团队利用GWAS鉴定了控制陆地棉早熟性的307个显著遗传位点与重要调控基因,其中两个早熟遗传热点区域位于 D03和A05 染色体,共包括88.92%的关联位点。其中在D03号染色体发现与标记rsD03_39122594紧密连锁的棉花早熟候选基因Ghir_D03G011310,并发现其在短季棉育种历程中受到了强烈的人工选择。
在A05号染色体发现Ghir_A05G017390和其在Dt亚基因组中的同源基因与果枝始节位高度和株高显著关联。通过VIGS 技术发现抑制Ghir_A05G017390在“中棉所50号”中的表达可以影响植株高度。
该研究结果对棉花早熟性状遗传解析及品种遗传改良具有重要意义。
相关论文信息:https://doi.org/10.1111/pbi.13446
http://news.sciencenet.cn/htmlnews/2020/7/443175.shtm 《中国科学报》:2020.7.23