近日,国家重点实验室特色干果团队(吴家胜教授团队)在国际TOP期刊《Journal of Hazardous Materials(危险材料杂志)》(IF=10.588)发表了题为“Multi-omics analysis reveals the molecular responses ofTorreya grandisshoots to nanoplastic pollutant(多组学分析揭示香榧幼苗对纳米塑料污染物的分子响应)”的研究论文。该研究利用多组学联合分析研究了香榧对纳米塑料的反应,揭示萜烯类和类黄酮的生物合成在转录、蛋白和代谢等不同水平受纳米塑料的影响,为森林植物对纳米塑料的反应提供了新的见解。

微纳米塑料作为一种新兴污染物,因其粒径小、能穿透细胞膜影响代谢受到学者的广泛关注。农膜残留物、径流和灌溉、包膜肥料等是农业土壤中微纳米塑料的重要来源。随着塑料制品的广泛使用,陆地生态系统已成为一个相对活跃的微纳米塑料富集场所。目前,纳米塑料的危害研究主要集中在海洋水生生物和淡水藻类,而关于纳米塑料对高等陆生植物,尤其对森林植物的影响研究相对有限。香榧是我国的珍稀特产干果,是榧树中的优良变异类型经人工选育后嫁接繁殖栽培的优良品种类型。香榧种实不饱和脂肪酸含量高,特别是金松酸,此外还有角鲨烯、β-谷甾醇、维生素E、类黄酮等健康功效物质。香榧栽培效益好,是山区农民增收的重要经济树种。

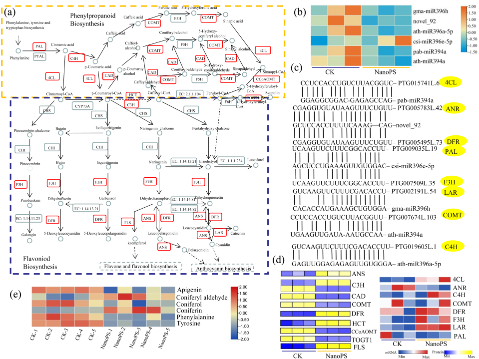
该研究揭示了直径为100nm的聚苯乙烯纳米塑料对香榧幼苗的生理生化和分子水平的反应。纳米塑料促进了硫代巴比妥酸反应物质等的积累,诱导了过氧化氢酶和过氧化物酶等抗氧化酶活性。纳米塑料影响了香榧光合作用,降低铁、硫、锌等元素的体内含量,大量差异代谢物被非靶向代谢组学鉴定。纳米塑料的处理对香榧一系列化学和遗传因子产生重要影响,包括抗氧化剂、小RNA、基因转录、蛋白表达和代谢物的积累。多组学联合分析表明纳米塑料在小RNA、转录、蛋白和代谢水平影响了香榧萜烯类和类黄酮生物合成途径。

该研究由国家重点实验室特色干果研究团队完成,俞晨良副研究员、硕士研究生曾浩为共同第一作者,娄和强教授和吴家胜教授为共同通讯作者。团队研究生王启、陈文超、陈伟杰和喻卫武老师参与了本项工作。该研究得到了浙江省香榧新品种专项、国家自然基金面上项目、BEAT365英国官网发展基金(人才启动项目)等资助。
(林生院 娄和强 科技处 张慧玲)