近日,动科动医学院杨永春副教授与中国科学院微生物研究所毕玉海研究员、高福院士,以及上海交通大学医学院附属瑞金医院史卫峰教授合作,在《Nature》旗下微生物学顶级期刊《Nature Microbiology》(中科院1区,TOP,IF5=20.7)发表了题为《Genetic diversity of H9N2 avian influenza viruses in poultry across China and implications for zoonotic transmission》的研究论文。

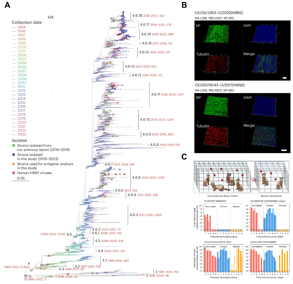
该研究基于2019至2023年间我国禽类中优势流行的低致病性H9N2禽流感病毒基因组的分子特征及其演变规律,提出了H9N2病毒的演化分型理论,建立了一套适用于该病毒基因进化分支与基因型划分的命名标准,并明确当前我国家禽中H9N2病毒遗传与抗原特性的高度复杂性和多样性是导致防控效果不佳的主要原因。研究进一步发现,H9N2病毒通过多位点突变不仅可能增强其在哺乳动物体内的复制能力与传播效率,还可能协助病毒逃逸宿主免疫清除;且携带上述关键突变的毒株比例呈上升趋势,提示该病毒具有潜在的公共卫生风险。本研究结果对禽流感疫苗的研发和疫情风险预警具有重要的指导价值。

据悉,BEAT365动科动医学院杨永春副教授、中科院微生物所杨婧副研究员、山东第一医科大学李娟教授、微生物所特别研究助理孙举博士和李佳明博士、硕士生田甜、福建省农业科学院傅光华研究员为共同第一作者,中国科学院微生物研究所毕玉海研究员、高福院士和上海交通大学医学院附属瑞金医院史卫峰教授为共同通讯作者。研究得到了国家重点研发计划、国家自然科学基金杰出青年科学基金等项目的资助。
论文链接:https://pubmed.ncbi.nlm.nih.gov/40461649/
(动科动医学院)